全部新闻 公司新闻 产品新闻 资料下载 行业新闻
浙江大学高分子科学与工程学系、清华大学工程力学系与应用力学实验室及纳米与微力学研究中心--常温下通过域折叠策略制备的高性能石墨烯基碳纤维
        碳纤维(CF)因其优异的比强度和稳定性,在飞机、航天器、车辆、风力发电机叶片和能源电池等领域得到了广泛应用。这些性能源于其纯碳成分,由有序的石墨烯基sp²结构组成。然而,传统的碳纤维制备方法依赖于有机碳化路径,即将线性聚合物或小分子有机物在高温下(通常超过1300°C)融合成石墨烯单元,此过程能耗巨大,约为 钢铁生产的17倍,且占总成本的约40%。因此,低温生产碳纤维并降低能耗是一个长期存在的挑战。
考虑到所有出色的性能均源于石墨烯基sp²碳单元,研究者们思考是否可以直接从石墨烯的结构单元出发制造碳纤维,从而绕过传统的有机碳化路径。本研究报告了一种在常温下通过域折叠策略制备的高性能石墨烯基碳纤维(GF),该方法显著降低了能耗,并展示了优异的机械性能。

 
图1 | 通往碳纤维(CFs)的两条路径对比。a,在室温下制备石墨烯纤维(GF)的节能路径示意图,该路径步骤简单,涉及天然石墨的化学剥离、域液晶湿法纺丝以及催化化学还原。b,在1300°C高温下制备传统碳纤维的示意图,该路径步骤耗能高,涉及热氧化和热碳化。c,室温下氧化石墨烯(GO)的还原示意图(c)。d,有机聚丙烯腈(PAN)的高温碳化示意图。e,不同试剂对氧化石墨烯进行化学还原以及聚丙烯腈碳化时,活化能(Ea)与处理温度的关系图。
解析
图1概述:
图1通过示意图和关系图,对比了制备碳纤维(CFs)的两种不同路径:一种是室温下制备石墨烯纤维(GF)的节能路径;另一种是高温下制备传统碳纤维的高耗能路径。
a部分:
内容:展示了室温下制备石墨烯纤维的节能路径。
步骤:
1、化学剥离天然石墨:将天然石墨通过化学方法剥离成氧化石墨烯(GO)。
2、域液晶湿法纺丝:利用域液晶技术将GO溶液纺成纤维。
3、催化化学还原:在催化剂作用下,将GO还原成石墨烯纤维。
特点:步骤简单,能耗低。
b部分:
内容:展示了在1300°C高温下制备传统碳纤维的高耗能路径。
步骤:
热氧化:在高温下对有机前驱体进行氧化处理。
热碳化:进一步在高温下将氧化后的前驱体碳化成碳纤维。
特点:步骤复杂,能耗高。
c部分:
内容:室温下氧化石墨烯(GO)的还原示意图。
过程:展示了GO在室温下通过化学还原剂(如氢碘酸和三氟乙酸)还原成石墨烯的过程。
特点:无需高温,节能高效。
d部分:
内容:有机聚丙烯腈(PAN)的高温碳化示意图。
过程:展示了PAN在高温下经过热解和碳化过程,最终形成碳纤维。
特点:需要高温处理,能耗大。
e部分:
内容:活化能(Ea)与处理温度的关系图。
数据:展示了不同化学还原剂对GO进行还原以及PAN碳化时,活化能随处理温度的变化情况。
分析:
GO的化学还原活化能较低,尤其是在使用氢碘酸作为还原剂时,活化能显著低于PAN的高温碳化过程。
PAN碳化需要较高的处理温度和活化能,表明其能耗远高于GO的化学还原过程。
意义:通过对比活化能和处理温度,突出了室温下制备石墨烯纤维的节能优势。
 
 
图2 | df-GF的制备。a,区域液晶(domain LC)湿法纺丝方法示意图,通过连续的区域折叠、凝固、固化和溶剂化拉伸步骤,制备出由数百根相互融合的原纤维组成的具有层次结构的石墨烯氧化物纤维(GOF)。
b–e,ff-GOF(b和c)和df-GOF(d和e)的气凝胶纤维和凝固固体纤维横截面的结构示意图和扫描电子显微镜(SEM)图像,展示了高度折叠(c)和高度伸展片层(e)的两种模型。比例尺,200 µm(b和d);2 µm(c和e)。
f,g,df-GF的微孔隙的聚焦离子束-扫描电子显微镜(FIB-SEM)断层扫描得出的三维重建图像(f)和微孔隙体积分布(g)。插图显示了df-GF内中值大小的微孔隙(g)。
h,i,ff-GF的微孔隙的FIB-SEM断层扫描得出的三维重建图像(h)和微孔隙体积分布(i)。插图显示了ff-GF内中值大小的微孔隙(i)。
j,ff-GF和df-GF的典型拉伸应力-应变曲线。插图中的照片显示了化学还原后收集的df-GF。比例尺,2 cm。
解析
图2概述:
图2详细展示了df-GF(区域折叠石墨烯纤维)的制备过程及其与ff-GF(自由折叠石墨烯纤维)在结构和性能上的对比。
具体解析:
a部分:展示了区域液晶湿法纺丝的示意图,描述了从高度折叠的石墨烯形成具有层次结构的石墨烯氧化物纤维(GOF)的连续步骤,包括区域折叠、凝固、固化和溶剂化拉伸。
b-e部分:通过结构示意图和SEM图像,对比了ff-GOF和df-GOF在气凝胶纤维和凝固固体纤维横截面上的差异。ff-GOF展示了高度伸展的片层结构,而df-GOF则展示了高度折叠的结构。
f-i部分:利用FIB-SEM断层扫描技术,重建了df-GF和ff-GF中微孔隙的三维图像,并展示了它们的体积分布。df-GF中的微孔隙体积明显小于ff-GF,表明df-GF的结构更加致密。
f和g:展示了df-GF的微孔隙三维重建图像和体积分布,插图显示了中值大小的微孔隙。
h和i:展示了ff-GF的微孔隙三维重建图像和体积分布,插图同样显示了中值大小的微孔隙。通过对比可以明显看出df-GF中微孔隙的减少。
j部分:给出了ff-GF和df-GF的典型拉伸应力-应变曲线,显示了df-GF在拉伸强度上的显著提升。插图中的照片展示了化学还原后收集的df-GF样品。
整体意义:
图2通过详细的实验数据和图像对比,证明了区域折叠策略在减少石墨烯纤维中微孔隙、提高纤维密度和拉伸强度方面的有效性。这一发现为制备高性能石墨烯纤维提供了新的思路和方法。
 
 
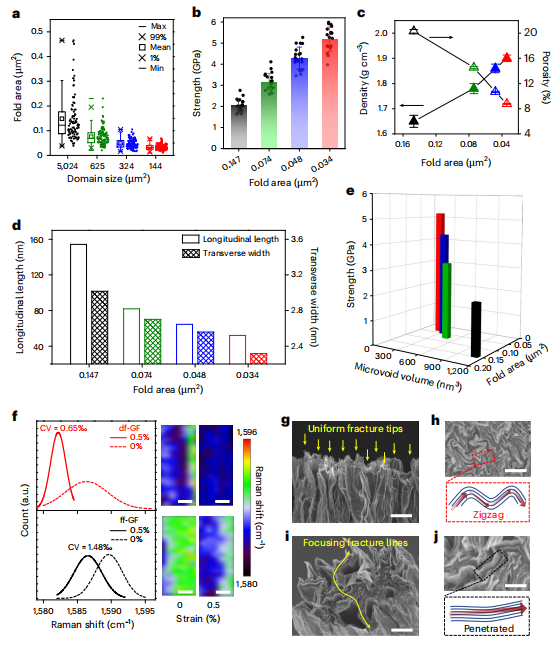
图3 | 石墨烯纤维(GF)结构表征及其与强度的关系。
a, 组装石墨烯折叠面积与石墨烯纤维领域尺寸的关系。a中的数据为独立技术重复实验的平均值±标准差(n>93)。b, 不同折叠面积制备的石墨烯纤维的拉伸强度。b中的数据为独立技术重复实验的平均值±标准差(n=20)。c,d, 组装石墨烯的密度和孔隙率与折叠面积的关系(c)以及微孔尺寸与折叠面积的关系(d)。e, 石墨烯纤维的平均拉伸强度与微孔体积和组装石墨烯折叠面积的关系。请注意,小角X射线散射(SAXS)可以收集到聚焦离子束-扫描电子显微镜(FIB-SEM)断层扫描无法观察到的超小微孔,从而统计得到更小的平均微孔尺寸。f, 从5×10μm²的映射(右)中收集到的在0.5%应变下域折叠石墨烯纤维(df-GF)和自由折叠石墨烯纤维(ff-GF)的拉曼位移分布(左)。比例尺,2μm。g–j, df-GF(g和h)和ff-GF(i和j)断裂表面的扫描电子显微镜(SEM)图像。比例尺,1μm(g和i);500nm(h和j)。不同的断裂行为在虚线框中展示。上述df-GF采用最精细的领域尺寸(144μm²)制备。
解析
这段文字详细描述了图3中的各个子图及其所展示的内容,主要围绕石墨烯纤维(GF)的结构表征及其与强度的关系展开。以下是对各部分的解析:
a图:展示了组装石墨烯的折叠面积如何依赖于石墨烯纤维的领域尺寸。数据通过大量独立技术重复实验获得,并给出了平均值和标准差,表明了实验的可靠性和准确性。
b图:探讨了不同折叠面积对石墨烯纤维拉伸强度的影响。同样,数据来源于多个独立实验,并给出了统计上的平均值和标准差,揭示了折叠面积与拉伸强度之间的定量关系。
c图和d图:分别展示了组装石墨烯的密度和孔隙率(c图)以及微孔尺寸(d图)如何随折叠面积的变化而变化。这些图表提供了关于石墨烯纤维内部结构的深入信息,有助于理解其物理性能。
e图:进一步分析了石墨烯纤维的平均拉伸强度与微孔体积和组装石墨烯折叠面积之间的关系。通过SAXS技术,研究者能够观察到更小的微孔,从而更准确地评估微孔对拉伸强度的影响。
f图:利用拉曼位移分布来表征在特定应变下(0.5%)df-GF和ff-GF的内部应力状态。拉曼映射技术提供了纤维内部应力分布的直观图像,有助于理解应力如何影响纤维的断裂行为。
g-j图:通过SEM图像展示了df-GF和ff-GF断裂表面的微观结构。这些图像揭示了两种纤维在断裂行为上的显著差异,df-GF表现出更为均匀的断裂面,而ff-GF则呈现出更为剧烈的断裂特征。这些差异反映了折叠面积和微孔结构对纤维断裂行为的重要影响。
 
 
图4 | 石墨烯纤维(GF)的结构演变与性能关系。a-c,单层氧化石墨烯(GO)片(a)、单层还原GO片(b)和原始聚丙烯腈(PAN)(c)的原子结构透射电子显微镜(TEM)图像。比例尺,2纳米。插图展示了相应的选区电子衍射(SAED)图谱。比例尺,3纳米-1。d,通过X射线光电子能谱追踪的两种路径下纤维的sp2杂化碳比例。e,f,从氧化石墨烯纤维(GOF)到石墨烯纤维(GF)的结构演变,通过TEM(e)和X射线衍射(XRD)(f)进行追踪。比例尺,5纳米(e)。插图展示了相应的SAED图谱。比例尺,3纳米-1。g,结构演变与热导率和电导率的关系。数据表示为独立技术重复的平均值±一个标准偏差(n=3)。h,强度×模量与加工温度的Ashby图表,说明了一个普遍规律,即通过增加输入能量可以实现纤维材料更高的机械性能。我们的纤维打破了这一关键规律,在室温下实现了高强度和高模量。
解析
图4概述:
图4主要展示了石墨烯纤维(GF)从原材料到最终产品的结构演变过程,以及这一过程中性能的变化,特别是机械性能、热导率和电导率的变化。
具体解析:
a-c部分:
展示了单层氧化石墨烯(GO)片、单层还原GO片和原始聚丙烯腈(PAN)的原子结构TEM图像。
通过这些图像,可以直观地看到不同材料在原子尺度上的结构差异。
插图中的SAED图谱提供了关于材料结晶性的额外信息。
d部分:
展示了通过X射线光电子能谱追踪的两种路径下纤维中sp2杂化碳的比例。
sp2杂化碳的比例是衡量石墨烯纤维质量的一个重要指标,因为它直接影响到纤维的导电性和机械性能。
e-f部分:
展示了从氧化石墨烯纤维(GOF)到石墨烯纤维(GF)的结构演变过程,通过TEM和XRD进行追踪。
TEM图像提供了结构变化的直观证据,而XRD图谱则提供了关于晶体结构和层间距的定量信息。
g部分:
探讨了结构演变对热导率和电导率的影响。
数据表明,随着结构的优化和sp2杂化碳比例的增加,热导率和电导率也相应提高。
h部分:
展示了强度×模量与加工温度的Ashby图表。
图表说明了一个普遍规律:通常,通过增加加工温度(即输入能量)可以实现纤维材料更高的机械性能。
然而,本研究中的石墨烯纤维打破了这一规律,在室温下就实现了高强度和高模量,这显示了该研究在材料科学领域的突破性。

     本研究成功在常温下通过化学剥离石墨制备 氧化石墨烯(GO),结合域液晶湿法纺丝和催化化学还原,制备了高性能石墨烯基碳纤维。该过程避免了传统方法中的高温处理,显著降低了能耗(约降低97%)。制备的石墨烯纤维(df-GF)展现出超高强度(平均5.19 GPa)和高杨氏模量(529 GPa),远超以往报道的常温制备的石墨烯纤维,甚至接近或超过某些高温处理的碳纤维。通过域折叠策略,纤维内部形成了 高度折叠且紧密堆积的纳米结构,显著减少了组装过程中产生的微孔缺陷(体积减少十倍以上),从而提高了应力分布的均匀性,增强了机械性能。df-GF不仅机械性能优异,还展现出高导热性(232 W m⁻¹ K⁻¹),远超高强度聚丙烯腈(PAN)基碳纤维。
     本研究为碳纤维及其他宏观二维纳米片组装材料的制备提供了新的能效更高的路径,有望大幅降低生产成本。通过精确控制域折叠纳米结构,实现了材料性能的显著提升,为高性能纤维的开发提供了新思路。鉴于df-GF的优异性能,其在航空航天、车辆制造、能源存储等多个领域具有广阔的应用前景。本研究展示了常温下制备高性能碳纤维的可行性,未来工作将进一步优化制备工艺,探索更多种类的二维纳米片组装材料,以期实现更高性能和更广泛的应用。https://doi.org/10.1038/s41563-025-02384-7

转自《石墨烯研究》
您的称呼 :
联系电话 :
您的邮箱 :
咨询内容 :
 
石墨烯系列产品 石墨烯薄膜 石墨类产品 分子筛类产品 碳纳米管和其他纳米管系列 活性炭及介孔碳系列产品 吉仓代理进口产品/国产产品 包装盒类 改性高分子类及其导电添加剂 纳米颗粒/微米颗粒 富勒烯类产品 化学试剂及生物试剂类 MXenes材料 量子点 金刚石类 纳米化合物及稀土氧化物 石墨烯设备及其材料 锂电池导电剂类 外接修饰分子偶联服务 委托开发服务 微电子产品 石墨烯及纳米材料检测业务 石墨烯检测设备 纳米线类/纳米棒类 实验室耗材类 钙钛矿材料(OLED) 导热硅胶片
公司新闻 产品新闻 行业新闻 资料下载